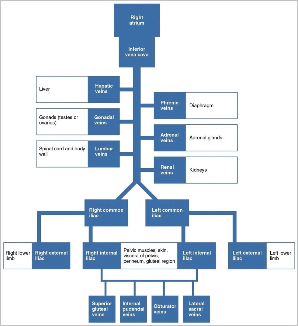
Venous blood from the body converges into two great veins: the superior and inferior vena cava. Head and neck veins drain into the brachiocephalic veins, which merge into the superior vena cava. Upper limb blood flows through axillary and subclavian veins into the brachiocephalics. Thoracic and abdominal wall veins join the azygos system that empties into the superior vena cava. Lower limb veins ascend as femoral and iliac veins, abdominal organs drain via portal or systemic routes into the inferior vena cava, and renal and gonadal veins enter directly. All eventually deliver deoxygenated blood to the right atrium.

FlowChart Veins into VenaCava
Posted inMedical
