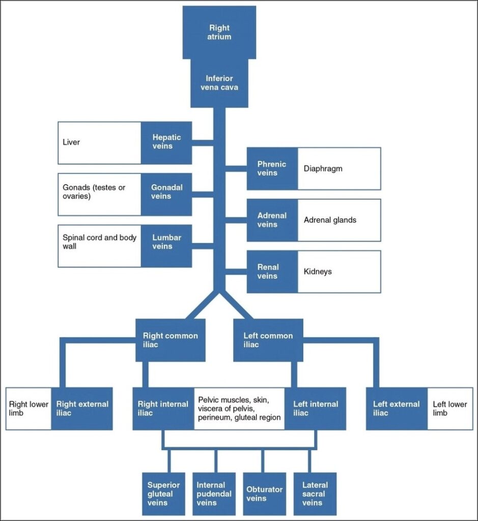
FlowChart Veins into VenaCava

FlowChart Veins into VenaCava

Venous blood from the body converges into two great veins: the superior and inferior vena cava. Head and neck veins drain into the brachiocephalic veins, which merge into the superior…