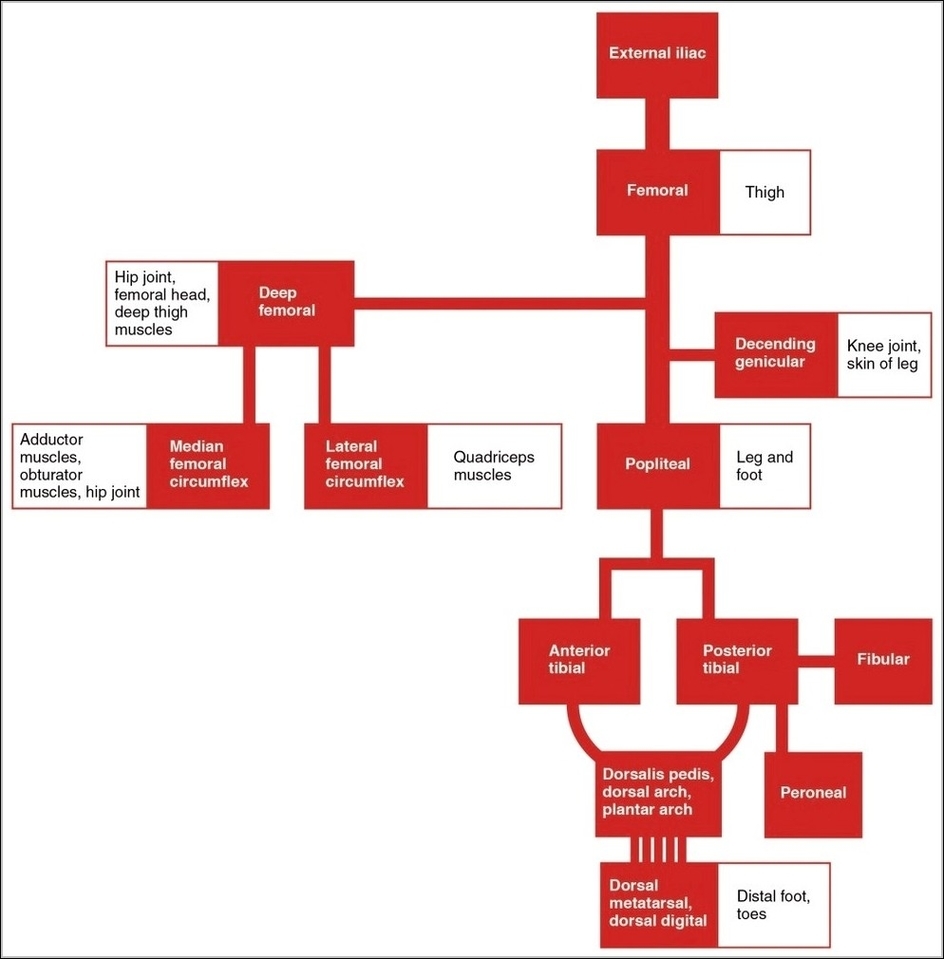
The arterial supply to lower limbs forms a continuous chain with branches providing redundancy, starting with common femoral dividing into superficial femoral through adductor canal and profunda femoris laterally, then popliteal in fossa giving sural and genicular, bifurcating into anterior tibial piercing interosseous membrane to foot, tibioperoneal trunk yielding peroneal along fibula and posterior tibial descending medially to sole, completing plantar and dorsal arches for robust perfusion during weight-bearing.

Lower Limb Arteries Chart
Posted inMedical
